- All products
- Sensors & Modules
- Raindrops + Water Level
- Water Non-Contact Digital Liquid Level Sensor For Arduino DFRobot - SEN0204
- Raindrops + Water Level
This sensor can detect a wide range of liquids in sealed or airtight containers, even under high pressure conditions. It works with various container materials and shapes without requiring special modifications. The device is simple to install and easy to operate, making it suitable for industrial automation, smart home systems, laboratory equipment, and water management applications. The module is compatible with the DFRobot Gravity interface and includes an adapter board for easy connection with Arduino and other microcontroller platforms. It also features adjustable sensitivity levels that can be configured using the onboard SET button, allowing the sensor to adapt to different container thicknesses and detection conditions.
Features
- Non-contact liquid detection using advanced signal processing technology.
- High-speed processing chip for reliable and stable operation.
- Suitable for hazardous environments including toxic chemicals, strong acids, and strong alkalis.
- Works with a wide variety of liquids and container types.
- Supports detection in sealed or high-pressure containers.
- Easy installation with a simple setup procedure.
- Compatible with DFRobot Gravity interface systems.
- Adjustable sensitivity with four detection levels using the SET button.
- Compact and waterproof design for industrial and laboratory use.
Specifications
- Operating Voltage: DC 5V to 24V
- Current Consumption: 5 mA
- Output Voltage High Level: Equal to input supply voltage
- Output Voltage Low Level: 0V
- Output Current: 1 to 50 mA
- Response Time: 500 ms
- Operating Temperature: 0 C to 105 C
- Induction Thickness Range: 0 to 13 mm
- Humidity Range: 5 percent to 100 percent
- Material: ABS
- Waterproof Rating: IP67
- Dimensions: 28 mm x 28 mm
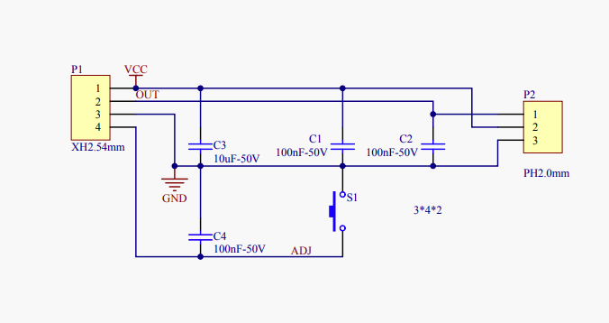
Pinout Diagram

Pin Definitions

Documents and Resources
- Wiki Non Contact Liquid Level Sensor XKC Y25 T12V
- Technical Documents
- Schematic Files
- SVG Design Files
- Sensor Tutorial
This sensor can detect a wide range of liquids in sealed or airtight containers, even under high pressure conditions. It works with various container materials and shapes without requiring special modifications. The device is simple to install and easy to operate, making it suitable for industrial automation, smart home systems, laboratory equipment, and water management applications. The module is compatible with the DFRobot Gravity interface and includes an adapter board for easy connection with Arduino and other microcontroller platforms. It also features adjustable sensitivity levels that can be configured using the onboard SET button, allowing the sensor to adapt to different container thicknesses and detection conditions.
Features
- Non-contact liquid detection using advanced signal processing technology.
- High-speed processing chip for reliable and stable operation.
- Suitable for hazardous environments including toxic chemicals, strong acids, and strong alkalis.
- Works with a wide variety of liquids and container types.
- Supports detection in sealed or high-pressure containers.
- Easy installation with a simple setup procedure.
- Compatible with DFRobot Gravity interface systems.
- Adjustable sensitivity with four detection levels using the SET button.
- Compact and waterproof design for industrial and laboratory use.
Specifications
- Operating Voltage: DC 5V to 24V
- Current Consumption: 5 mA
- Output Voltage High Level: Equal to input supply voltage
- Output Voltage Low Level: 0V
- Output Current: 1 to 50 mA
- Response Time: 500 ms
- Operating Temperature: 0 C to 105 C
- Induction Thickness Range: 0 to 13 mm
- Humidity Range: 5 percent to 100 percent
- Material: ABS
- Waterproof Rating: IP67
- Dimensions: 28 mm x 28 mm
Pinout Diagram

Pin Definitions
